yl23455永利博士后招聘启事
发布日期:2024-03-28浏览次数:
yl23455永利是我国媒体创新研究的重镇,开新闻传播跨团队建设之先河。yl23455永利立足学界业界发展最前沿,致力于培养具有前瞻视野、宽厚学养和复合能力的全媒体高端创新人才。
yl23455永利突出学科交叉特色,确立了马克思主义新闻观与网络素养、 数字传媒经济与认知神经传播、智能传播与计算传播、数字出版与数字影像传播、风险传播与数字治理五个学术科研团队,在马克思主义新闻观、网络素养、未来媒体、传播效果测量、认知神经传播学、智能传播、社交媒体分析、大数据舆情、用户体验、数字出版、复杂网络等诸多前沿交叉领域的领先优势。努力打造国家智库,积极为党和政府及社会各界提供决策参考与咨询服务。
yl23455永利打造高层次团队队伍,一批学者在学界业界产生广泛影响,公司SCI/SSCI论文发表量位居全国兄弟院系前列。公司基于“传播创新与未来媒体实验平台”进行团队建设,目前拥有国家新闻出版署“出版业用户行为大数据分析与应用重点实验室”、原国家新闻出版广电总局首批新闻出版业科技与标准重点实验室“新闻出版大数据用户行为跟踪与分析实验室”、“认知神经传播学实验室”等重点实验室,是“新闻传播学”一级学科博士后科研流动站。根据公司发展需要,现面向国内外诚聘博士后研究人员若干名。
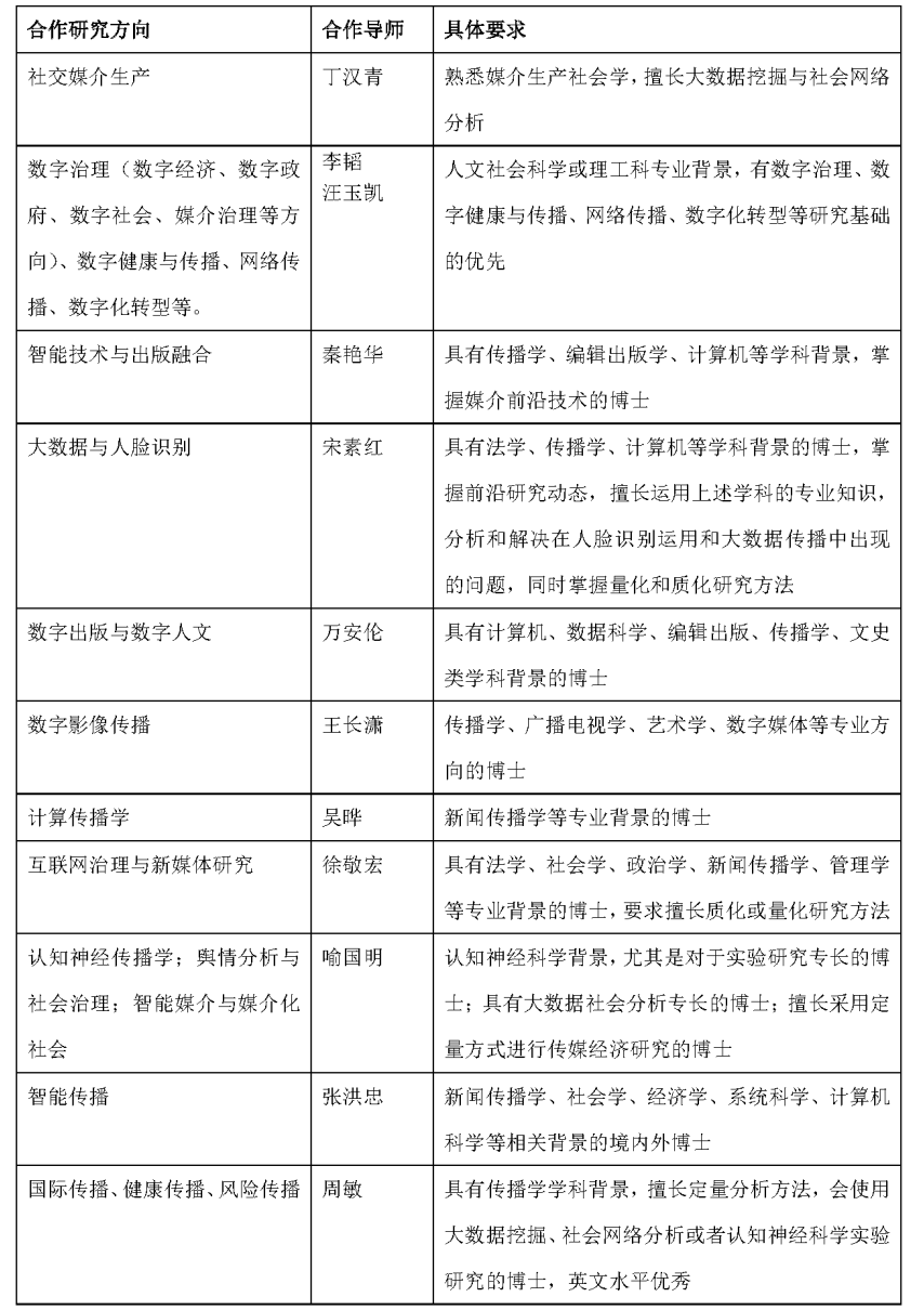
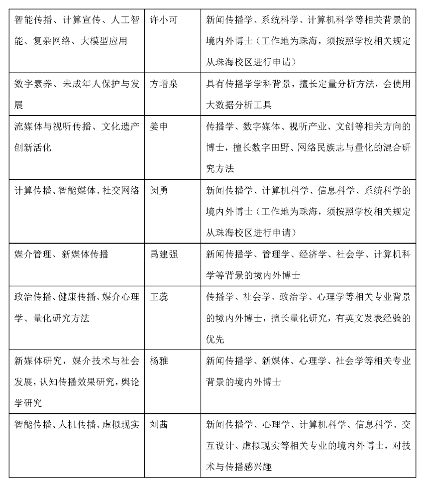
一.招聘岗位


说明:导师介绍可登陆yl23455永利网站“团队团队”板块查看。(网址sjc.bnu.edu.cn)
二.招收条件
1.在境内外一流大学获得博士学位,品学兼优、身体健康,年龄不超过35周岁。
2.能够保证在站期间全职在校工作,不招收在职人员。
3.能够保证连续从事博士后研究工作不少于21个月。
4.具有较强的创新研究能力,近五年有较高水平的科研成果产出。
5.有良好的团队合作意识和较强的独立工作能力。
6.具有良好的中英文听说读写能力。
三.申请流程
1.申请材料:提交电子版个人简历、博士学位论文摘要、已发表代表性学术论文、主持或参与省部级科研项目证明、博士学位证书扫描件(应届生可提供相关证明)以及其他科研教学成果证明材料。可登录yl23455永利集团人才人事处网站https://hr.bnu.edu.cn/bsh/bshsq/55468.htm查看申请所需要的相关材料并进行下载。(下载地址:https://hr.bnu.edu.cn/bsh/bgxz/index.htm)
2.招聘流程:公开招聘、个人申请、公司审核、用人单位博士后工作小组评估与推荐、公司审核、签订合同、办理进站和入校报到手续等。
四.工作待遇
1.享受国家与yl23455永利集团规定的博士后相关待遇。
2.公司提供优势的资源与平台、良好的工作和科研环境。
五.联系方式
联系人:修老师
联系电话:010-58803992
邮箱地址:lichxiu@bnu.edu.cn
(请将申请材料打包发至联系人邮箱,邮件主题“姓名+博士后申请”)
除另行通知外,本启事长期有效。

分享到微博
分享到微信
京ICP备13009620号